软件需求规格说明书
版本变更历史
| 版本 | 提交日期 | 主要编制人 | 审核人 | 版本说明 |
|---|---|---|---|---|
| v1.0 | 2024.03.28 | 张黄钰 | 刘佳乐 | 初始版本,基本完成了主要内容。 |
| v2.0 | 2024.04.04 | 张黄钰 | 袁笑 | 在初始版本的基础上进一步完善。 |
| v3.0 | 2024.04.11 | 张黄钰 | 李解放 | 过渡版本,进一步优化和完善了内容。 |
| v4.0 | 2024.04.18 | 张黄钰 | 李佃中 | 最终版本,敲定和优化了若干细节。 |
1 引言
1.1 编写目的
该软件需求说明书旨在确保用户、软件开发者、分析人员和测试人员对该软件的初始规范有一个共同的理解,包括功能需求、性能需求和数据需求的具 体说明,功能的含义,使用背景和范围的阐述。
本文档的预期读者包括:需求分析人员、设计人员、开发人员、项目管理人员、测试人员、用户。
1.2 背景
随着信息时代的不断发展,人们对于获取最新、最准确的知识需求日益增加。然而,传统的信息检索系统往往存在着更新速度慢、准确度不高等问题,无法满足用户对于快速获取最新知识的迫切需求。为了解决这一难题,我们项目小组决定开发一款名为“知识图谱智能构建系统”的智能更新系统。
“知识图谱智能构建系统”旨在为用户提供一个高效、准确并且时刻更新的信息检索平台。通过构建和维护一个完善的知识图谱,系统将能够以更加智能的方式对信息进行组织、检索和更新,从而极大地改善当前信息检索系统的短板。与传统的基于关键词检索的系统相比,知识图谱系统能够更好地理解用户查询的意图,提供更加精准的搜索结果。
该系统的研发和应用将在多个方面产生积极影响。首先,它将推动知识的传播和共享,促进不同领域间的交叉融合和跨界合作,为社会的进步和发展提供有力支持。其次,通过提供时刻更新的信息检索服务,该系统将帮助用户及时获取最新的科研成果、行业动态等信息,为个人学习、工作和创新提供重要支持。
“知识图谱智能构建系统”的开发与应用将成为信息时代的重要里程碑,为用户提供更加智能、高效的知识获取体验,推动社会的发展和进步。
1.3 术语和缩略词
列出本文件中用到的专门术语的定义和缩略词的全称。
(1)文献:分为两类,一类是由用户上传,另一类是由系统后台提供。由用户上传的是每一个句子的文件,文件中可以包含多个句子,每个句子调用模型提取出最终显示到知识图谱中的实体和关系。后台提供的是文献库,用作候选段,当模型在用户提供的文件中无法解析出答案时,将在候选段中查找。
(2)问答对:由模型根据用户提供的文字,以及后台备用的文献库中查找,提取出一组问题和答案,称之为问答对。部分字段可能无法得到问答对。
(3)三元组:由问答对提取三元组,即实体 1——关系——实体 2,得到三元组即为模型调用的结束。三元组还需要经过处理,变为点集和边集才能够用于知识图谱的显示。
(4)知识图谱及自动更新:在前端显示的知识图谱是连接到三元组保存的.json 实现的。自动更新实现的原理是设置每隔固定时长反复调用文件,来更新图谱。图谱的显示由二维的三维的区别,三维比二维的可视化效果更好,更易于用户直观感受实体之间联系。
(5)权限管理:该功能模块主要用于系统管理员管理用户对数据库的操作权限。例如:是否允许删除文献,是否允许修改问答对,是否拥有管理员角色(当前系统最高权限)等。
(6)导出:在知识图谱模块,用户可以查看图谱的同时,也可以将图谱导出为 png 或 jpg 文件,便于用户具体地查看实体以及之间的联系。
(7)手动更新:当用户需要及时地查看图谱的更新状况时,系统提供了强制更新接口,使得三元组文件的最新状态可以立刻反馈到图谱可视化结果中。
1.4 参考资料
-
窦万峰.软件工程方法与实践(第三版).北京:机械工业出版社,2016.
-
窦万峰,蒋锁良,杨俊 . 软件工程实验教程(第三版). 北京:机械工业出版社,2016.
-
保罗 C.乔根森 . 软件测试(第四版). 北京:机械工业出版社,2017.
-
陈定甲,淳鑫.基于 Vue 技术的通用知识图谱问答系统设计与实现[J].装备制造技术,2022,No.331(07):97-99.
2 任务概述
2.1 项目概述
2.1.1 项目来源及背景
随着互联网的迅猛发展和信息爆炸式增长,人们在获取知识和信息方面面临了新的挑战。然而,当前的信息检索系统存在着一个显著的问题,即知识的时效性和准确性无法得到有效保证。对于涉及科技、医学、法律等领域的关键信息,其更新速度和变化频率极高,传统的数据库和搜索引擎已经无法满足用户的需求。
为了解决这一难题,本小组计划开发一款名为“知识图谱智能更新系统”的软件。该系统将利用人工智能和知识图谱等先进技术,旨在实现知识的实时更新和准确推送,帮助用户快速获得最新且可靠的信息。
该系统的核心技术是由指导老师——王颖带队的实验室所提供的知识图谱三元组抽取模 型,该模型拥有强大的自然语言处理能力。通过结合大量的数据源,有望构建一个庞大且全面的知识图谱网络,将各种知识点以及它们之间的关系进行整合和归纳。该项目是基于知识图谱自动更新平台项目的延伸。通过搭建知识图谱智能更新平台,可以实现文本知识的自动抽取、整合和更新,提高知识图谱的准确性、完整性和实用性,该系统能够有效的帮助提高学术研究的效率和准确性。
在系统运行过程中,小组成员将不断收集、分析和更新相关领域的最新信息。通过对各种专业领域的权威性资源进行监测和挖掘,我们能够及时发现知识图谱中的过期或错误信息,并进行修正和更新。这样,无论用户查询何种信息,我们都可以确保他们获取到最新、最准确的答案。
“知识图谱智能更新系统”将为用户提供一个高效、准确并且时刻更新的信息检索平台。它将极大地改善当前信息检索系统的短板,满足用户在快速获取最新知识方面的需求。该系统的研发和应用,将推动知识的传播和共享,为社会进步和个人发展提供有力支持。
2.1.2 项目目标
具体目标:
- 加强系统文献的共享性和用户隐私性
-
增加了公共文献库,用户在选择上传文献时可以选择上传到公共文献库,所有用户都可以查看和检索公共文献库中的文献并在问答环节中基于它们生成回答
-
用户同样可以选择把文献上传到自己的私人库中
- 增强系统的安全性和稳定性
-
增加了超级管理员,用于统一管理普通管理员的权限,消除了普通管理员身份无法被撤销的情况
-
用户的权限统一由普通管理员授予
-
对用户删除文献、修改问答对做了权限限制,保护系统文献库的安全和隐私
-
超级管理员可以授予管理员管理公共文献库的权限,用户无权限管理公共文献库
-
增进系统问答结果的准确性
-
优化界面以及增强用户的体验性
-
增添快捷方式,登录、注册、提问问题都可以由回车确认
-
问答环节增加历史访问功能,提问过得问答对可以在历史记录中查询
-
优化提示功能,用户上传文件、查询问答对成功与失败给与提示
-
美化系统主页面和登录、注册页面
- 改进日志记录功能
2.1.3 系统概述
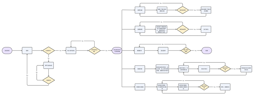
系统的总体工程流程如图 1 所示

图 1 总体工程流图
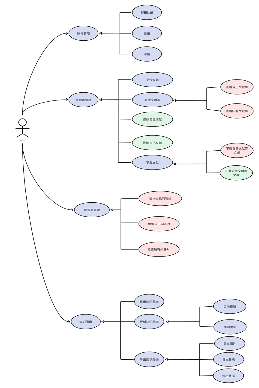
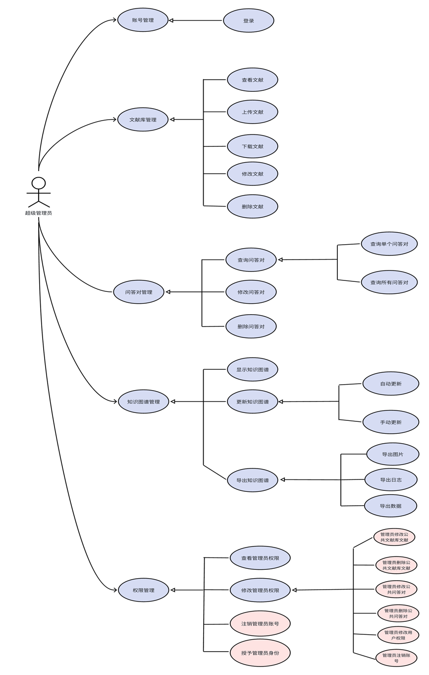
超级管理员和普通管理员有五大模块,如账号管理模块、文献库管理模块、问答对管理模块、知识图谱管理模块、权限管理模块,用户有四个模块,账号管理模块、文献库管理模块、问答对管理模块、知识图谱管理模块。用户可以通过注册获得一个账号,但是普通管理员是不能够注册的,只能由超级管理员授予管理员身份。用户可以且只可以注销自己的账号,普通管理员同用户一样;在超级管理员授权下,普通管理员可以注销用户的账号;超级管理员能够注销管理员账号。
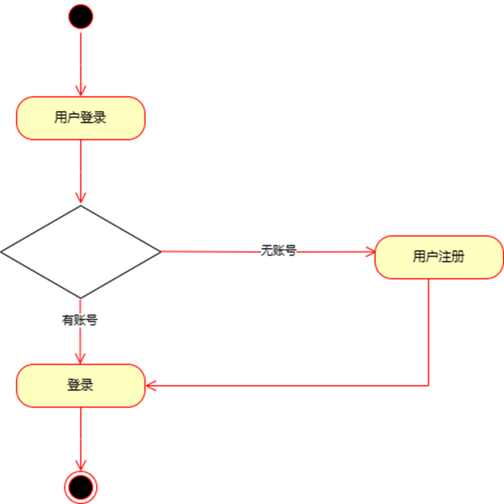
用户可以在登录系统时选择已有帐号登录或者注册新账号,登录后首先可以上传文献,系统将该文献保存到文献库。然后调用模型提取问答对并保存到问答对数据库,再针对问答对提取三元组同时保存到三元组文件中,以备调用。用户最初可以查看过程中保存的文献库与问答对数据库中的数据,但是三元组对任何用户都不可见。之后获取到的三元组文件被调用到知识图谱显示模块,将三元组分出点集和边集可视化显示,并为用户提供手动刷新、导出图谱的接口。其他的权限需管理员授权后才可以使用。最后登出,用户也可以注销自己的账号。
管理员登陆后可以上传文献,操作与用户相同。但是普通管理员在被超级管理员赋予权限下享有对公共文献库和公共问答对数据库的增删查改权限。知识图谱显示模块中,管理员和用户享有相同的功能。最后,管理员特有的功能模块——权限管理,在该模块中,管理员可以查看和修改用户的权限,使得用户可以享有修改或删除自己文献数据库某记录的权限。
超级管理员在登录系统时,只能登录角色为超级管理员的账号,不能注册超级管理员账号。登陆后超级管理员可以上传文献,操作与普通管理员相同。享有对公共文献库和公共问答对修改和删除的特殊权限。知识图谱显示模块中,超级管理员和用户享有相同的功能。在超级管理员权限管理模块中,超级管理员可以查看和修改管理员权限,使管理员可以享有对公共文献库和公共问答对库的删除和修改权限。超级管理员也可以修改用户的身份,使普通用户转变成新的普通管理员。